Resultados Diagnóstico Salud Comunitaria Independencia
El Departamento de Salud de la Municipalidad de Independencia (DESAM), junto con el Programa de Salud Colectiva y Medicina Social de la Escuela de Salud Pública de la Universidad de Chile, presentan loss principales resultados del Diagnóstico de Salud Comunitaria.
Puedes descargar el informe completo aquí
Fig.1. Desafíos urbanos

Fig. 2 Fragmentación social

Fig 3. Procesos de daño a la salud
_page-0001.jpg)
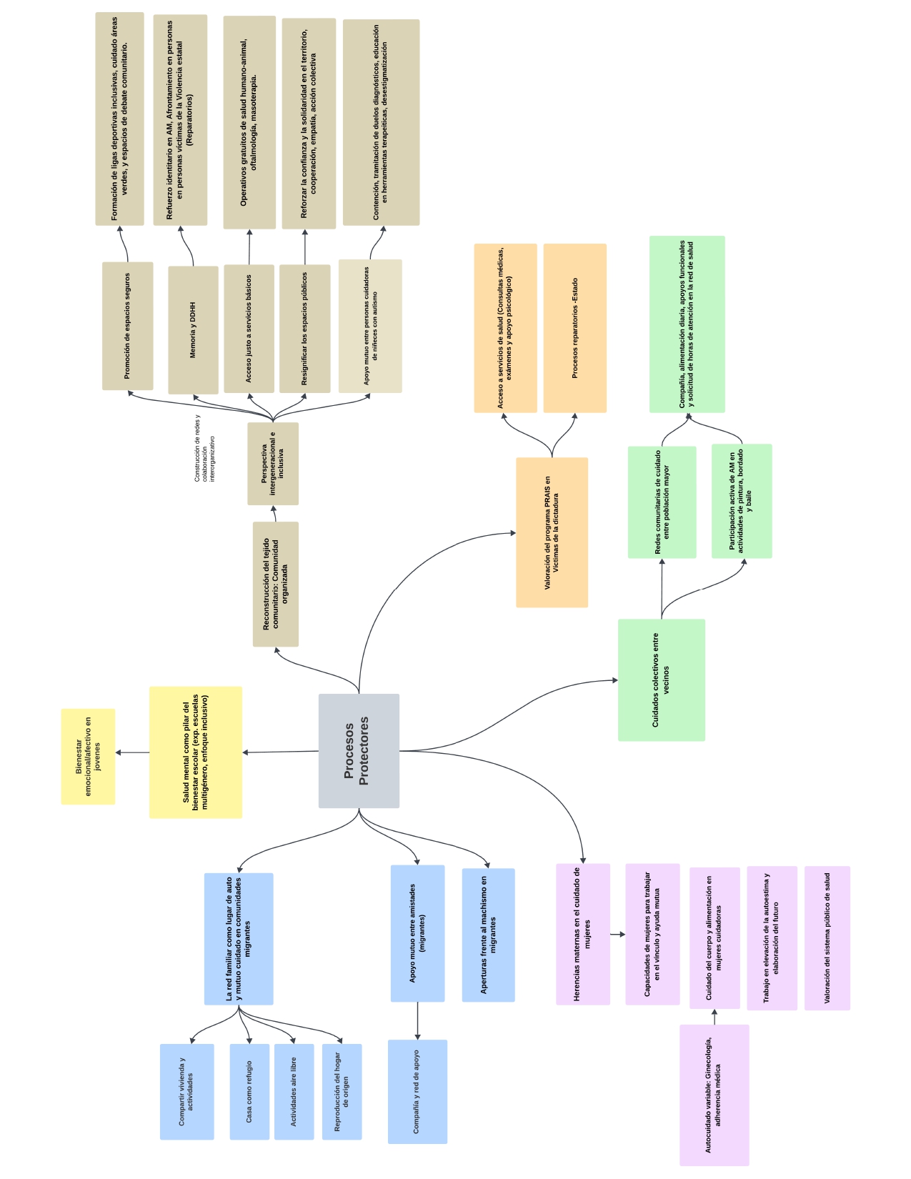
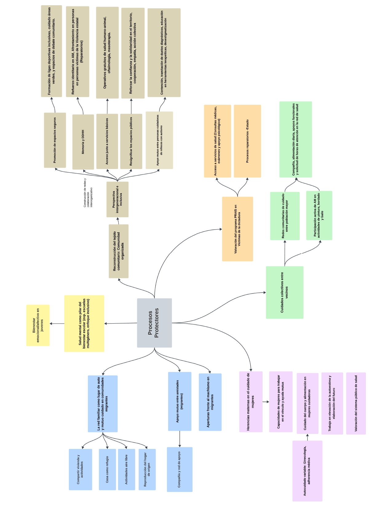
Fig 4. Procesos protectores
_page-0001.jpg)

